When raising a change request, My CR is picking the costs correctly from the supplier price worksheet. However when a change request is converted to the Change order, for the items which are already a part of the Cost budget tab reflect correct costs/Unit rate on the Change orders.
For the item which are missing and are newly added from the Change request to change order, are added to the cost budget tab but with a zero costs.
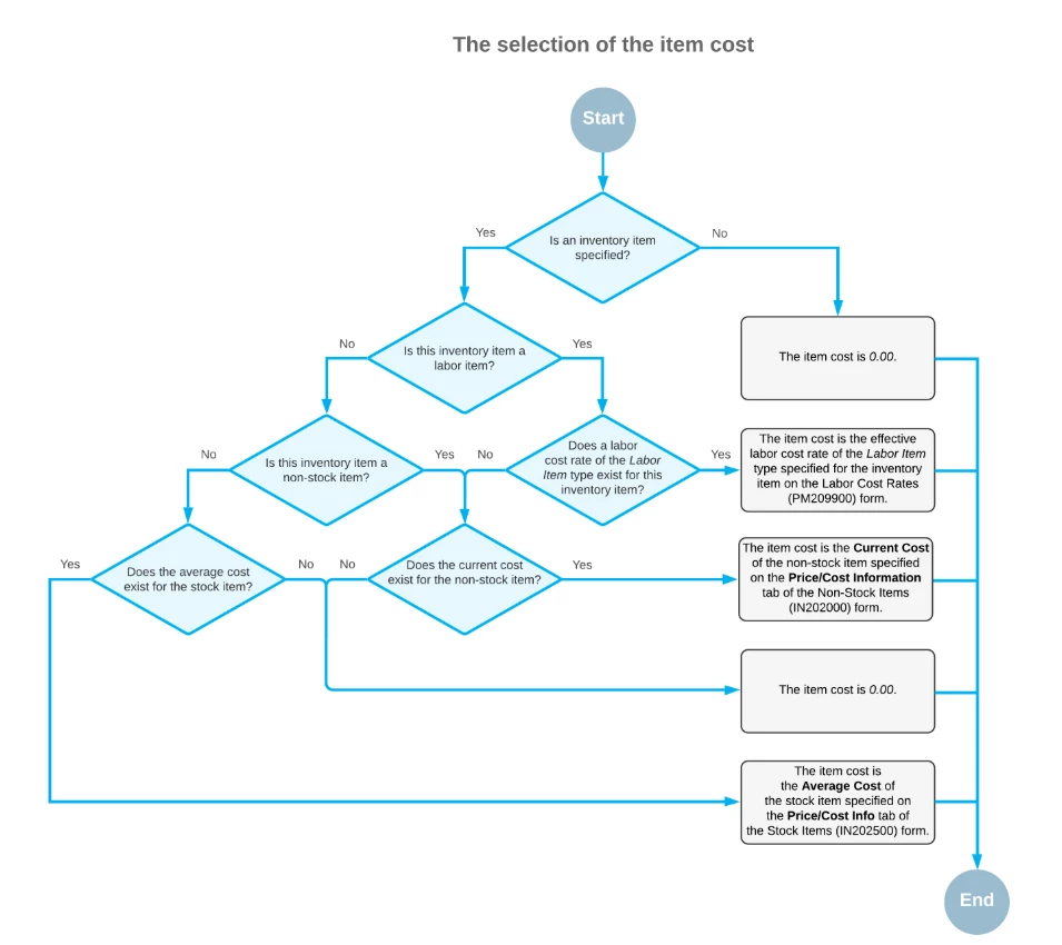
I have done some reading here based on the below and it shows it will select an avg cost for this. Currently as it stands it seems for project based inventory enable/disable setting the avg cost doesn't exists as project based inventory is the only way our client deals.
The issue with this when they are marked from Purchase order from Cost budget tab lot of the items are zero costs. This is causing a lot of issues.
Is there any way or a workaround where the costs doesn't need to be put manually on cost budget and are reflected from the change requests to change order.
Any insights would be helpful on this.
